之前关于期刊对AI写作禁令的文章讨论了在AI写作新兴期国内外各大期刊对论文中使用AI工具的态度和要求。如今,AI工具的发展已然进入大规模应用阶段,在文字相关工作上也逐渐占有一席之地。时隔一年后,期刊对论文中使用AI工具的看法会有所缓和吗?
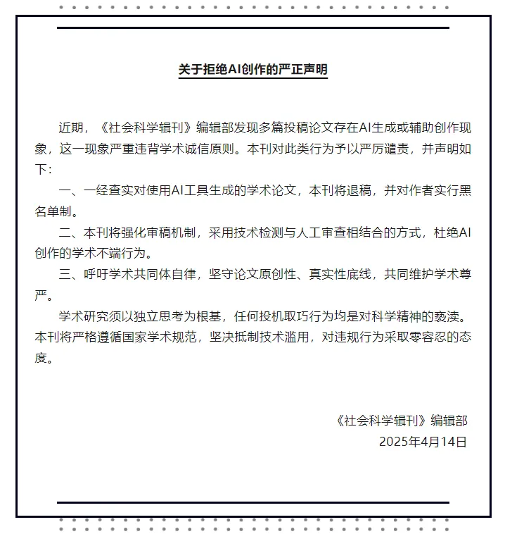
今年4月14日,辽宁社科院主办的期刊《社会科学辑刊》发表《关于拒绝AI创作的严正声明》,表示“对投稿论文存在AI生成或辅助创作现象予以严厉谴责”,将对查实的作者实行黑名单制。

《关于拒绝AI创作的严正声明》全文
来源:“社会科学辑刊”公众号
在声明下方“AI创作的形式”中,期刊编辑部列出了以下三种行为:直接使用AI创作文字表述;使用处理修改后的AI创作文字表述;处理、修改经他人处理后的AI创作文字表述。并倡议“请作者审慎参考AI生成内容,共同维护学术研究的原创性与严谨性。”
或许是声明中措辞体现的态度过于坚决,文章留言区对此评价褒贬不一,主要集中在“期刊此举是否要对AI技术‘一刀切’”以及“当前的检测技术能否准确分辨人工和AI生成内容”等话题。然而通过参考其它期刊编辑部在同一时期发表的相关声明,可以发现目前国内期刊对论文使用AI工具写作都持“可以辅助研究,严禁参与创作”的态度。



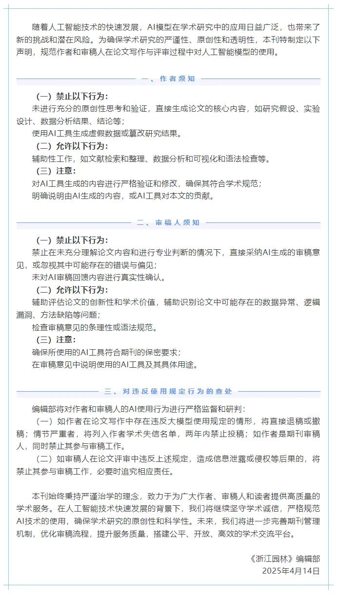
图:《浙江园林》、《山西档案》、《邮政研究》期刊编辑部相关声明
目前期刊对稿件中使用AI的政策规定基本与2023年发布并于2024年修订的《学术出版中的AIGC使用边界指南》一致。2024年1月,中华医学杂志社发布《关于在论文写作和评审过程中使用生成人工智能技术的有关规定》同样明确了生成式AI(GenAI)及其产品、团队不能作为论文的作者进行署名,如论文主要内容使用生成式AI(GenAI)完成,编辑部将按照学术不端行为进行处理。

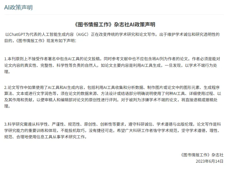
在《指南》发布前,国内期刊早已针对论文写作过程中的各种AI使用途径加以限制,例如《暨南学报》于2023年发布《关于使用人工智能写作工具的说明》称暂不接受任何大型语言模型工具单独或联合署名的文章,如果在论文创作中使用过相关工具,需单独提出,如有隐瞒使用情况,将对文章直接退稿或撤稿处理。《文献与数据学报》、《中国科技期刊研究》、《智库理论与实践》、《图书情报工作》等期刊也均发表声明称,如果论文主要内容是利用AI工具生成,一旦发现,以学术不端行为处理。




图:《图书情报工作》、《智库理论与实践》、《文献与数据学报》、《中国科技期刊研究》期刊相关声明
从不同时间段期刊编辑部对论文写作使用AI工具的声明来看,“AI不能直接用于论文核心内容”始终是学术创作的底线。《社会科学辑刊》总编辑在声明发出后接受相关采访时指出,越来越高的AI创作论文比例将导致文章缺乏学术创新,“没有灵魂”,还可能让写作者变得越来越慵懒,不去读原著原文,尤其会阻碍青年人才独立思考和写作能力的培养。“学术研究是要创造知识的。”
正因如此,《社会科学辑刊》编辑部在声明下方留言区回复网友疑问时表示:“我们只是不想放弃思考毁了一代人。”
文中部分内容来源:南方都市报、澎湃新闻、人民日报健康客户端、文中提及期刊官网及微信公众号